Contents
【基礎知識】お茶とは?お茶の定義や種類について解説
「お茶」の定義とは何だろう?
こういった疑問に答えます。
はじめに
どうも!こうきです。
今回は日本人には馴染みの深い「お茶」について解説していきます。
「お茶」という言葉の定義や種類など基礎的ことから番外編としてハーブティーとのブレンドについても説明していきます。
この記事を読んでいるあなたが少しでも「お茶」を理解できますようにと思い執筆しました。参考になれば幸いです。
ではさっそく解説していきます。
【基礎知識】お茶とは?お茶の定義や種類について解説
1.【お茶の定義】そもそもお茶とは?
2.お茶の種類一覧
3.【番外編】お茶+ハーブティーのおすすめ
1.【お茶の定義】そもそもお茶とは?

一口に「お茶」と言っても種類は多岐にわたります。
煎茶、抹茶、ほうじ茶、ウーロン茶、プーアール茶、紅茶、ハーブティー、麦茶、ドクダミ茶、モリンガ茶・・・
実はお茶とはもとをたどれば
チャノキ(茶の木、学名:Camellia sinensis、ツバキ科ツバキ属の常緑木) から摘み取られた葉(茶葉)を利用して作られる飲み物を指します。
だからハーブティーや麦茶、ドクダミ茶などは原料が異なるので「お茶」とは全く別の飲み物になります。(初めて知ったとき私は驚きでした・・・)
※緑茶はもちろん「お茶」です。詳しくは後述します。
今回はこの「チャノキ」から摘み取れる葉(茶葉)を利用して作られる「お茶」について解説していきます。
2.お茶の種類一覧

「お茶」の種類は大きく分けて4種類
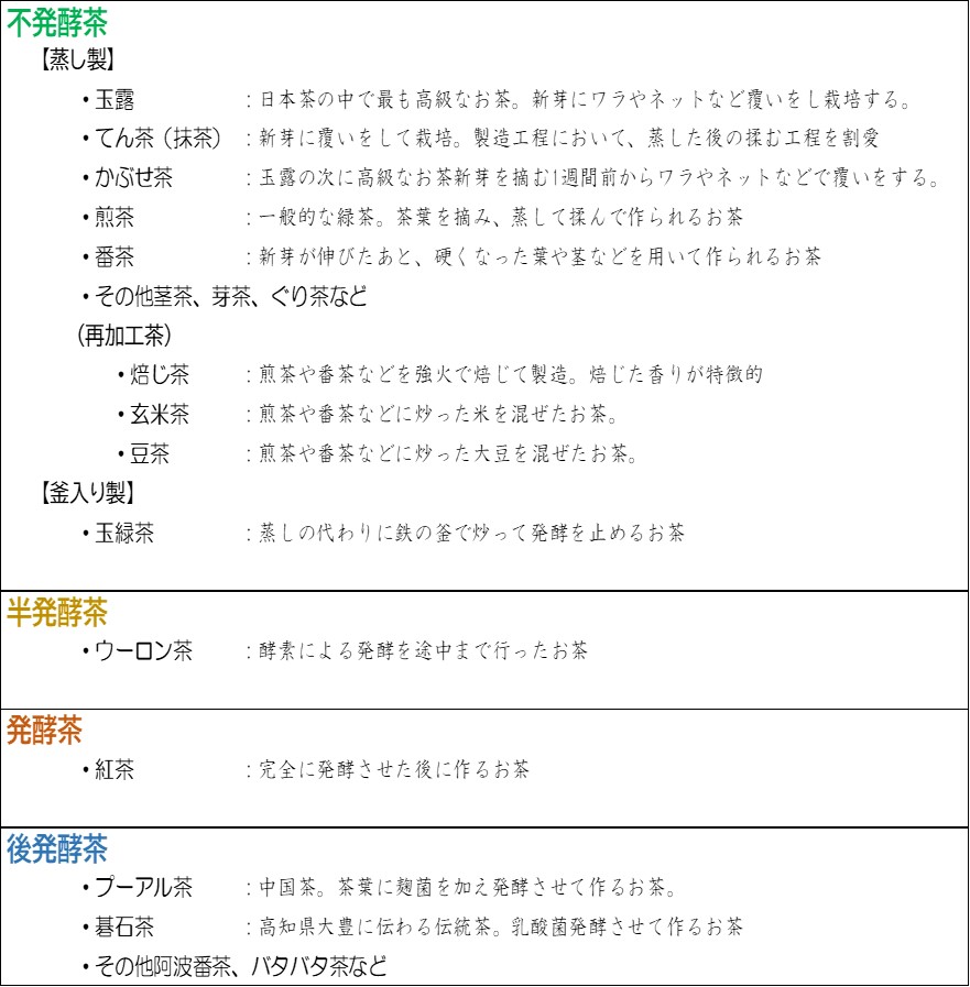
「不発酵茶」「半発酵茶」「発酵茶」「後発酵茶」になります。

・日本では生産されるお茶のほとんどが緑茶。いわゆる不発酵茶になります。
・緑茶は玉露やてん茶、煎茶などをまとめた呼び名です。一般的によく飲まれる代表格は煎茶ですね。
・世界で最も消費されているのは紅茶です。
・日本は緑茶の国内需要が多く、輸出はほとんど行われていない。
お茶の製造工程
お茶の種類は栽培方法や摘み取る時期、製造工程などの違いから分類されます。
こうきがまとめた製造工程を下に載せます。
産地や会社により多少の差異はあれど大まかな流れは下記のとおりです。
1)茶葉の摘み取り
2)陰干し:自然の風や熱風に当てるなど水分を取る
3)機械もみ:茶葉を回転させながらもむ。葉の細胞を破壊し、製油や酵素を引き出す
4)ふるい分け:きめの細かいものと粗いものにふるい分け。粗すぎる場合は再度機械もみへ
5)発酵:高湿度のもとで葉を酸化させる工程。
➤この工程を抜くと「不発酵茶」
➤発酵の度合いにより「半発酵茶」と「発酵茶」に分類
➤乳酸菌や麹菌などの微生物を付着させ、発酵させると「後発酵茶」
6)乾燥:乾燥させ発酵を停止させる
茶葉に含まれる渋みのもと「タンニン」を酸化させることを意味します。
「タンニン」の酸化が進むと茶葉の色は緑色から茶色(正確には褐色)へ変化します。
なので発酵が進んだお茶ほど茶色っぽい色になります。
各お茶の説明
ここからは各お茶の種類を説明していきます。
不発酵茶
日本の緑茶に代表されるように酵素を不活性化させて製造されるお茶
酵素の不活性化は「蒸す」「釜で炒る」「熱風」「天日干し」など製造するお茶により選択されます。
日本では生産されるお茶のほとんどが緑茶であり、この不発酵茶になります。
半発酵茶
「不発酵茶」と「発酵茶」の間のお茶がこの「半発酵茶」です。
「半発酵茶」の代表として「ウーロン茶」があります。
ウーロン茶は脂質の吸収を抑えることからダイエットに役立つといわれています。
また発酵の度合いにより「白茶」「黄茶」「青茶」などに分けられます。
発酵茶
発酵茶とは、酵素による発酵が完全に進んだ後に作るお茶です。
日本でもよく見られる「紅茶」はこの発酵茶にあたり、完全に発酵していることから「完全発酵茶」「全発酵茶」などと呼ばれることもあります。
世界中で最も消費されているお茶は、「紅茶」であるこの「発酵茶」です。
ちなみに「紅茶」消費量の多いヨーロッパでは「お茶」=「紅茶」を指すことが多いです。
有名な産地ではインドのダージリン、スリランカのセイロンなどがあります。
後発酵茶
後発酵茶とは、茶葉に含まれる酵素によって発酵させるのではなく、乳酸菌や麹菌などの微生物によって後から発酵させたお茶です。
※さらに細かく分類すると後発酵茶のなかにも「好気的発酵茶」「嫌気的発酵茶」「2段階発酵茶」などに分類されます。
中国茶の「プーアル茶」や、高知県大豊の「碁石茶」、徳島県阿波の「阿波番茶」などがこの後発酵茶にあたります。
摘採された茶葉を熱処理によって茶葉本来の発酵を不活性化し、微生物を加えて発酵させるため、漬物のようなお茶と言えます。
3.【番外編】お茶+ハーブティーのおすすめ

なかなかマニアックなジャンルなので番外編としてお茶とハーブティーのブレンドについて紹介します。
初めての方には衝撃かもしれませんが、「お茶」+「ハーブ」は組み合わせ次第ではとてもよく合います。参考にしてください。
緑茶+ミント
口のなかがさっぱりします。ミントなので眠気覚ましは抜群
消化促進効果もあるので、食べ過ぎたときなどにおすすめ
緑茶+ローズヒップ
さわやかな酸味ですっきりリフレッシュ。ビタミンC、Eなど豊富に含むためシミ予防などのアンチエイジング効果も期待できます。
緑茶+オレンジピール
柑橘系の香りでリラックス。ビタミンCが豊富で不安で眠れないときや仕事や勉強の合間のリフレッシュにおすすめ
焙じ茶+シナモン
シナモンは消化促進や抗菌作用、血行促進など効果が盛りだくさん
濃いめに入れてミルクを加えればミルクティーのような味わいに
またカフェインがほとんど含まれていないのもポイント
焙じ茶+ジンジャー
体を芯から温めてくれます。濃いめに入れて砂糖を加えるのもアリ
合わなそうで合う。そんな一品です。
※その他「緑茶+おかき」や「焙じ茶+ごま+ピーナッツ」などもおすすめ
今回は以上で終わりです。
最後までお読みいただきありがとうございました。
他にもこんなことが知りたいなどあればお問い合わせからご連絡ください。







